ПОДБОР ОБМАНКИ
ОБМАНКИ И ТЕСТЕРЫ ИНВЕРТОРОВ
WhatsApp
89843330889

Нам требуются

Bosch 
Mitsubishi
Ascoli ACDI-435WIB
Доставка в Омск, изготовление обманки за наш счёт. Срок 7-10 дней не считая доставки. Потребуется главная плата, модуль управления компрессором, дисплей. Фото проводов дисплея и главной платы

Обманки для инженеров-электронщиков

тем, кто ремонтирует модули управления сам

Купите по льготной цене, установите, заработайте. Продаётся поштучно по 3000
Установка самостоятельно по принципиальной схеме, без фотографий, без консультаций.

Обманок Whirlpool-Ariston, Samsung, Liebherr-Miele, LGv3 не будет по льготной цене. Бегунки могут их купить на Озон, Авито, на сайте

Информация о платах

Hitachi
все виды плат, все поколения (схема одинакова для 2, 3 или 4 оптронов). Иногда оптроны называются PQ
Panasonic
Hilelong
❗ Первая версия обманки называлась MDRF241 и работала только на Haier HRF-310WB, Graude IKG190.1
Haier HRF-310WB, Graude IKG190.1, Eigen Stark RB01, Weissgauff WRKI 195, Aceline SBS4-0500AKA, Dexp SBS4-0550AKA
Sharp
На настоящих платах Sharp
На платах Sharp с меткой Homa и Vestel
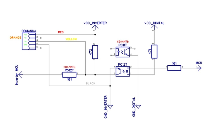
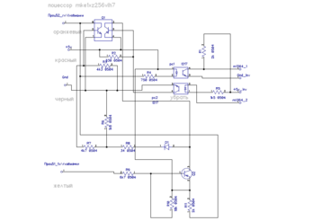
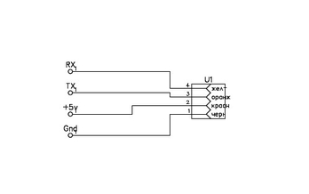
(Нарисовать схемы подключения)
Homa
Weissgauf WRK 2000, Leran RMD 525 W NF, Sharp SJ-B340XS-CH, BEKO GNO4331XPN, Finlux W19-719E, Willmark MDC-642NFIX, Weissgauff WSBS 500 NFX, Dexp SBS455AHA
Samsung
только плата с интегрированным инвертором примерно с 2020г

Проверено​

Indesit/Whirlpool платы Delta
На Indesit проверено, на Whirlpool нет:
ТЕХПОДДЕРЖКА
Rutube Rutube Канал на RuTube Канал на RuTube
Дзен Дзен Канал Обманки на Дзене Канал Обманки на Дзене
Изображения и функции товаров меняются без предуведомлений. ООО "УК "Центральная", ОГРН 1065503066023
Дзен Дзен Канал Обманки на Дзене Канал Обманки на Дзене
Rutube Rutube Канал на RuTube Канал на RuTube